As 10 principais funcionalidades do SOLIDWORKS xDesign em 2025
O que mudou no CAD em nuvem e por que isso impacta diretamente a produtividade da engenharia
O SOLIDWORKS xDesign consolidou, ao longo de 2025, uma evolução clara: sair de um CAD “alternativo” e se posicionar como uma plataforma robusta de engenharia baseada em navegador, pronta para projetos reais de peças, montagens, documentação e visualização avançada.
Agora disponível como um produto único, o xDesign reúne projeto paramétrico, modelagem por subdivisão (Sub-D), chapas metálicas, estruturas, moldes, desenhos técnicos, MBD e renderização — tudo em um ambiente conectado e escalável.
Mas o que realmente mudou no dia a dia de quem projeta?
A seguir, você confere as 10 funcionalidades que mais impactaram a produtividade, a colaboração e a qualidade do projeto em 2025.
1. Nova página inicial: projetos, aprendizado e inspiração em um só lugar
A página inicial redesenhada do xDesign acelera o início de qualquer projeto, seja para usuários iniciantes ou experientes.
Principais ganhos:
Acesso imediato a projetos recentes
Vídeos rápidos e projetos de exemplo
Central de Aprendizagem integrada à interface
Aba “Para Você”, com conteúdos técnicos, artigos e posts da comunidade 3DSwym
Menos tempo procurando recursos. Mais tempo projetando.

2. Desenhos técnicos mais claros e prontos para fabricação
A documentação técnica ganhou reforços importantes, reduzindo ambiguidades entre engenharia e manufatura.
Destaques:
Criação intuitiva de vistas de seção e detalhe
Vistas explodidas diretamente nos desenhos, facilitando entendimento de montagem
Melhor definição de componentes com superfícies arredondadas, usando marcas de centro e dimensões de silhueta
Resultado: menos dúvidas no chão de fábrica e menos retrabalho.

3. Revisões de projeto com Realidade Virtual e Aumentada (XR)
Com a tecnologia Extended Reality (XR), o xDesign permite visualizar modelos em escala real usando:
Realidade Virtual (RV)
Realidade Aumentada (RA)
Isso melhora significativamente:
Revisões de design
Avaliação de ergonomia
Compreensão espacial do produto
Tudo pode ser feito via headset, tablet ou smartphone — diretamente a partir do navegador.

4. Colaboração simplificada com links compartilháveis
Esqueça exportações manuais e envios de arquivos pesados.
Agora, basta:
Gerar um link compartilhável do produto
Enviar para colegas ou gestores
Abrir o modelo diretamente no xDesign, mantendo contexto e histórico
Ideal para times distribuídos, revisões rápidas e tomada de decisão mais ágil.

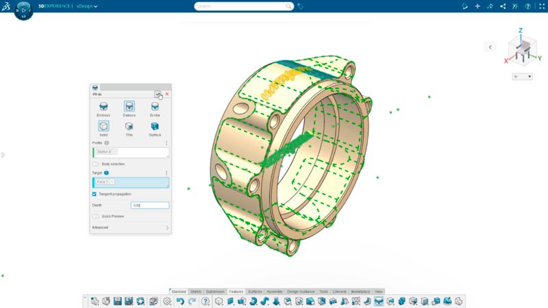
5. Modelagem mais inteligente e detalhada
O xDesign recebeu melhorias importantes nas ferramentas de modelagem, focando em precisão e feedback visual.
Entre os destaques:
Wrap (Envolver): projeção de esboços em superfícies para relevo, baixo-relevo ou gravação
Análise de Esboço: identificação automática de esboços mal definidos ou com erros
Indicadores visuais em Offset e Shell, mostrando onde o recurso falhou
Menos tentativa e erro. Mais controle técnico.

6. Desenhos gerativos com apoio de Inteligência Artificial
A IA chegou para eliminar tarefas repetitivas na documentação.
Ao ativar a opção “Gerar vistas de desenho”, o xDesign:
Cria automaticamente vistas ortográficas e isométricas
Posiciona as vistas de forma inteligente na folha
Isso reduz drasticamente o tempo de criação de desenhos padrão.

7. Feedback direto para o time de desenvolvimento do xDesign
O xDesign fortaleceu o desenvolvimento orientado pelo usuário.
Com o botão Feedback, você pode:
Enviar sugestões diretamente para a equipe de P&D
Relatar melhorias desejadas
Participar ativamente da evolução da ferramenta
Um diferencial claro para quem busca software em constante evolução.

8. Atribuição automática de cores para maior clareza visual
Agora é possível ativar a atribuição automática de cores para novas geometrias.
Benefícios diretos:
Melhor distinção entre peças
Menos erros de interpretação em montagens
Visualização mais clara em revisões técnicas
Simples, mas extremamente eficiente no dia a dia.

9. Salvamento automático e proteção contra perda de dados
Interrupções acontecem. O xDesign agora está preparado para isso.
Novidades:
Salvamento automático em caso de desconexão
Pontos de restauração armazenados centralmente
Possibilidade de retomar o trabalho em qualquer sessão
Mais segurança para projetos críticos.

10. Conversão de imagens de mecanismos em esboços 2D paramétricos
Uma das funcionalidades mais avançadas de 2025.
Com a opção “Mecanismo 2D”, o xDesign:
Analisa imagens de mecanismos
Reconhece articulações, âncoras e roletes
Gera automaticamente um esboço 2D totalmente restrito
Excelente para engenharia reversa, estudos conceituais e ensino técnico.

O que essas melhorias significam na prática?
O SOLIDWORKS xDesign em 2025 deixou claro seu posicionamento:
um CAD em nuvem pronto para uso profissional, com foco em colaboração, automação e integração.
Para engenheiros, líderes técnicos e gestores, isso significa:
Menor tempo de desenvolvimento
Melhor comunicação entre equipes
Mais previsibilidade no projeto
Redução de erros antes da fabricação
Como a UVW ajuda você a extrair o máximo do xDesign
A UVW Soluções e Consultoria é revenda autorizada Dassault Systèmes e apoia empresas na adoção estratégica do SOLIDWORKS xDesign e da plataforma 3DEXPERIENCE.
Nosso papel vai além da licença:
Avaliamos seu cenário de engenharia
Indicamos a melhor arquitetura de ferramentas
Apoiamos na implantação e no uso avançado da solução
Fale com nossos especialistas e descubra como o xDesign pode transformar a produtividade da sua engenharia em 2025 e além.
